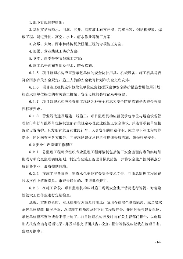
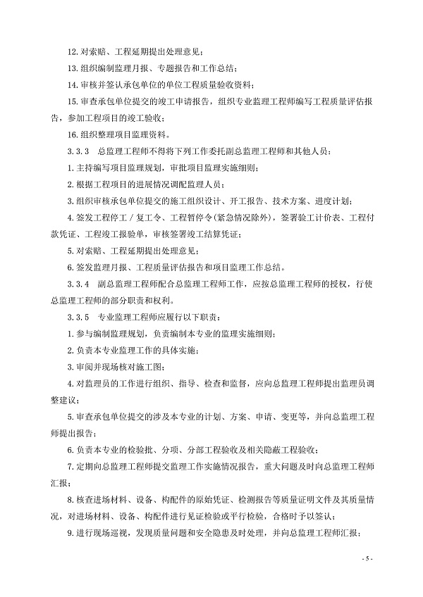
又色又爽又黄又硬的视频免费观看-又色又污又爽又黄的网站-又湿又黄裸乳漫画无遮挡网站-又湿又紧又大又爽又a视频-又爽又黄又无遮挡网站动态图-又爽又色禁片1000视频免费看
首頁
走進正信
公司簡介
企業文化
組織架構
體系認證
公司資質
工程監理
軍工涉密
造價咨詢
招標代理
全過程咨詢
項目管理
其他
公司榮譽
公司業績
工程監理
造價咨詢
招標代理
全過程咨詢
項目管理
其他
機構設置
分公司
辦公中心
新聞中心
公司新聞
通知公告
人才招聘
黨建活動
聯系我們
標準規范
中泰正信
>
首頁
>
標準規范
>
鐵路建設工程監理規范TB10402-2007
鐵路建設工程監理規范TB10402-2007
更新時間:2021-03-05
首頁
走進正信
公司資質
公司榮譽
公司業績
機構設置
分公司
辦公中心
新聞中心
黨建活動
聯系我們
電話: 0451-82326998 地址: 哈爾濱市南崗區紅旗大街198號 郵箱:
[email protected]
Copyright ? 2019-2021,
黑ICP備17008431號-4
黑ICP備17008431號-1
,All \rights reserved 版權所有 ?
中泰正信工程管理咨詢有限公司 技術支持:風騰電商